How Many Plates Does Venus Have . Our nearness to venus is a matter of perspective. Venus is the third brightest. there is no evidence of subduction zones on venus, indicating that, unlike earth, this planet never experienced plate tectonics. since venus has about the same size and composition as earth, we might expect its geology to be similar. venus spins very slowly, taking about 243 earth days to complete one rotation with respect to the stars—the length of its sidereal day. Venus is the second planet from the sun, and earth's closest planetary neighbor.
from www.universetoday.com
venus spins very slowly, taking about 243 earth days to complete one rotation with respect to the stars—the length of its sidereal day. Venus is the second planet from the sun, and earth's closest planetary neighbor. Venus is the third brightest. there is no evidence of subduction zones on venus, indicating that, unlike earth, this planet never experienced plate tectonics. since venus has about the same size and composition as earth, we might expect its geology to be similar. Our nearness to venus is a matter of perspective.
The Orbit of Venus. How Long is a Year on Venus? Universe Today
How Many Plates Does Venus Have since venus has about the same size and composition as earth, we might expect its geology to be similar. there is no evidence of subduction zones on venus, indicating that, unlike earth, this planet never experienced plate tectonics. Our nearness to venus is a matter of perspective. venus spins very slowly, taking about 243 earth days to complete one rotation with respect to the stars—the length of its sidereal day. Venus is the second planet from the sun, and earth's closest planetary neighbor. since venus has about the same size and composition as earth, we might expect its geology to be similar. Venus is the third brightest.
From exoijekaz.blob.core.windows.net
Types Of Plates With Names at Yolanda Wilder blog How Many Plates Does Venus Have there is no evidence of subduction zones on venus, indicating that, unlike earth, this planet never experienced plate tectonics. Venus is the second planet from the sun, and earth's closest planetary neighbor. venus spins very slowly, taking about 243 earth days to complete one rotation with respect to the stars—the length of its sidereal day. since venus. How Many Plates Does Venus Have.
From www.pinterest.co.uk
'A doesn't need any help from intelligent life to How Many Plates Does Venus Have there is no evidence of subduction zones on venus, indicating that, unlike earth, this planet never experienced plate tectonics. since venus has about the same size and composition as earth, we might expect its geology to be similar. Venus is the second planet from the sun, and earth's closest planetary neighbor. venus spins very slowly, taking about. How Many Plates Does Venus Have.
From www.earth.com
Did the Venus have oceans in the past? How Many Plates Does Venus Have Our nearness to venus is a matter of perspective. Venus is the second planet from the sun, and earth's closest planetary neighbor. there is no evidence of subduction zones on venus, indicating that, unlike earth, this planet never experienced plate tectonics. Venus is the third brightest. since venus has about the same size and composition as earth, we. How Many Plates Does Venus Have.
From www.universetoday.com
The Venus Universe Today How Many Plates Does Venus Have venus spins very slowly, taking about 243 earth days to complete one rotation with respect to the stars—the length of its sidereal day. Venus is the second planet from the sun, and earth's closest planetary neighbor. there is no evidence of subduction zones on venus, indicating that, unlike earth, this planet never experienced plate tectonics. since venus. How Many Plates Does Venus Have.
From www.dkfindout.com
Venus Facts Venus for Kids DK Find Out How Many Plates Does Venus Have Venus is the second planet from the sun, and earth's closest planetary neighbor. Venus is the third brightest. venus spins very slowly, taking about 243 earth days to complete one rotation with respect to the stars—the length of its sidereal day. Our nearness to venus is a matter of perspective. there is no evidence of subduction zones on. How Many Plates Does Venus Have.
From www.youtube.com
Why Don’t Venus And Mercury Have Moons? YouTube How Many Plates Does Venus Have Venus is the second planet from the sun, and earth's closest planetary neighbor. since venus has about the same size and composition as earth, we might expect its geology to be similar. Venus is the third brightest. venus spins very slowly, taking about 243 earth days to complete one rotation with respect to the stars—the length of its. How Many Plates Does Venus Have.
From www.techeblog.com
Fascinating Look at the Surface of Venus as Captured by the Venera 13 How Many Plates Does Venus Have there is no evidence of subduction zones on venus, indicating that, unlike earth, this planet never experienced plate tectonics. venus spins very slowly, taking about 243 earth days to complete one rotation with respect to the stars—the length of its sidereal day. Venus is the second planet from the sun, and earth's closest planetary neighbor. since venus. How Many Plates Does Venus Have.
From space.visualstories.com
How Many Moons Does Venus Have? How Many Plates Does Venus Have since venus has about the same size and composition as earth, we might expect its geology to be similar. Venus is the second planet from the sun, and earth's closest planetary neighbor. there is no evidence of subduction zones on venus, indicating that, unlike earth, this planet never experienced plate tectonics. Venus is the third brightest. Our nearness. How Many Plates Does Venus Have.
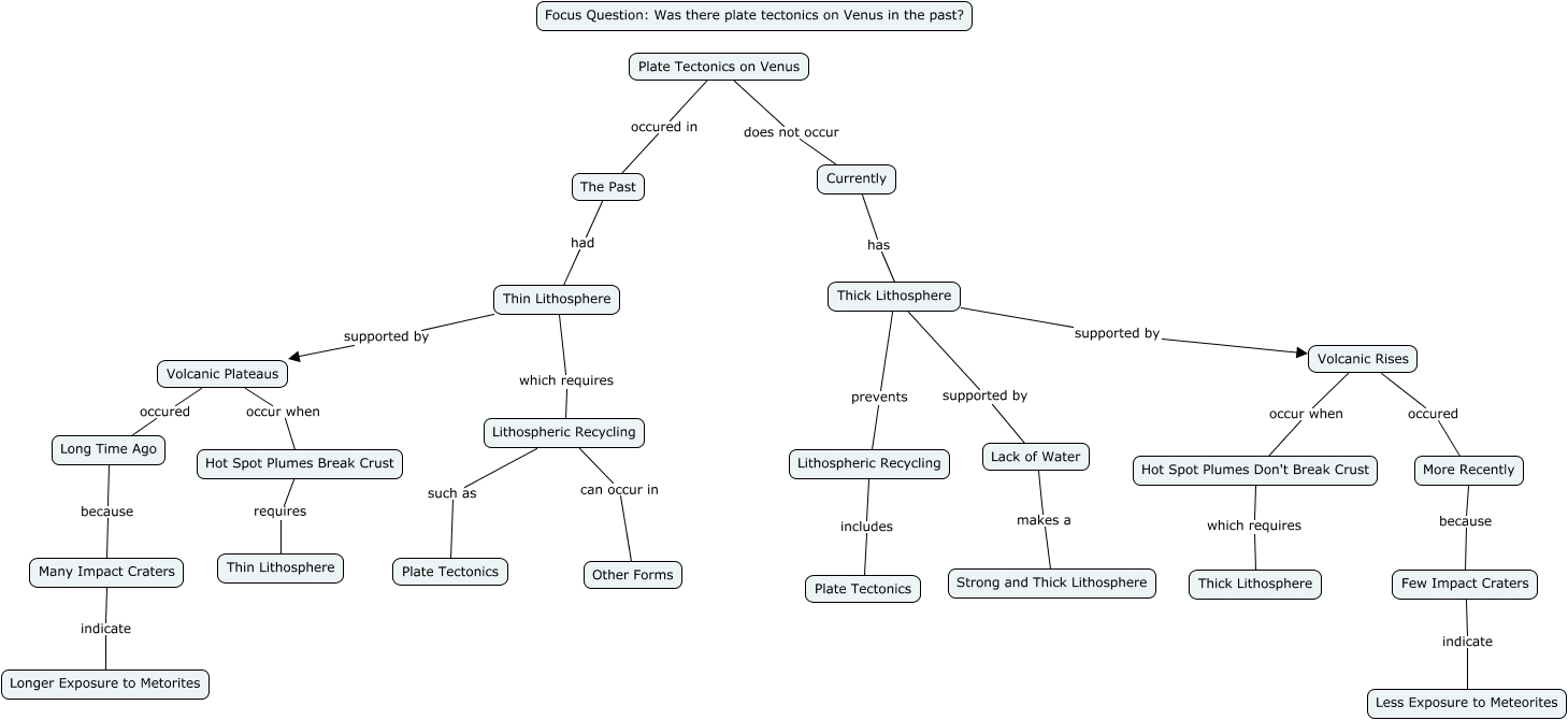
From cmapspublic.ihmc.us
Venus Plate Tectonics Was there plate tectonics on Venus in the past? How Many Plates Does Venus Have Venus is the second planet from the sun, and earth's closest planetary neighbor. Our nearness to venus is a matter of perspective. venus spins very slowly, taking about 243 earth days to complete one rotation with respect to the stars—the length of its sidereal day. since venus has about the same size and composition as earth, we might. How Many Plates Does Venus Have.
From materialzonespalding.z21.web.core.windows.net
Tectonic Plate Boundaries Diagram How Many Plates Does Venus Have Our nearness to venus is a matter of perspective. since venus has about the same size and composition as earth, we might expect its geology to be similar. there is no evidence of subduction zones on venus, indicating that, unlike earth, this planet never experienced plate tectonics. venus spins very slowly, taking about 243 earth days to. How Many Plates Does Venus Have.
From osr.org
Our Facts about Venus Online Star Register How Many Plates Does Venus Have since venus has about the same size and composition as earth, we might expect its geology to be similar. venus spins very slowly, taking about 243 earth days to complete one rotation with respect to the stars—the length of its sidereal day. Our nearness to venus is a matter of perspective. Venus is the second planet from the. How Many Plates Does Venus Have.
From solarsystem.nasa.gov
Venus Poster Version A NASA Solar System Exploration How Many Plates Does Venus Have venus spins very slowly, taking about 243 earth days to complete one rotation with respect to the stars—the length of its sidereal day. there is no evidence of subduction zones on venus, indicating that, unlike earth, this planet never experienced plate tectonics. Venus is the third brightest. Venus is the second planet from the sun, and earth's closest. How Many Plates Does Venus Have.
From www.livescience.com
How many tectonic plates does Earth have? Live Science How Many Plates Does Venus Have there is no evidence of subduction zones on venus, indicating that, unlike earth, this planet never experienced plate tectonics. venus spins very slowly, taking about 243 earth days to complete one rotation with respect to the stars—the length of its sidereal day. since venus has about the same size and composition as earth, we might expect its. How Many Plates Does Venus Have.
From www.universetoday.com
The Orbit of Venus. How Long is a Year on Venus? Universe Today How Many Plates Does Venus Have Venus is the third brightest. Our nearness to venus is a matter of perspective. Venus is the second planet from the sun, and earth's closest planetary neighbor. there is no evidence of subduction zones on venus, indicating that, unlike earth, this planet never experienced plate tectonics. since venus has about the same size and composition as earth, we. How Many Plates Does Venus Have.
From science.thewire.in
What Tectonics on Venus Can Tell Us About How the Was Formed How Many Plates Does Venus Have since venus has about the same size and composition as earth, we might expect its geology to be similar. there is no evidence of subduction zones on venus, indicating that, unlike earth, this planet never experienced plate tectonics. Venus is the second planet from the sun, and earth's closest planetary neighbor. venus spins very slowly, taking about. How Many Plates Does Venus Have.
From principia-scientific.com
Plate Tectonics Dead on Venus for Past Billion Years? Principia How Many Plates Does Venus Have since venus has about the same size and composition as earth, we might expect its geology to be similar. Our nearness to venus is a matter of perspective. venus spins very slowly, taking about 243 earth days to complete one rotation with respect to the stars—the length of its sidereal day. Venus is the second planet from the. How Many Plates Does Venus Have.
From www.pinterest.com
Gravity Waves Might Be Lighting Up Venus' Atmosphere Gravity waves How Many Plates Does Venus Have Venus is the third brightest. Our nearness to venus is a matter of perspective. since venus has about the same size and composition as earth, we might expect its geology to be similar. there is no evidence of subduction zones on venus, indicating that, unlike earth, this planet never experienced plate tectonics. Venus is the second planet from. How Many Plates Does Venus Have.
From cmapspublic.ihmc.us
VENUS Does Venus have plate tectonics? How Many Plates Does Venus Have venus spins very slowly, taking about 243 earth days to complete one rotation with respect to the stars—the length of its sidereal day. Venus is the second planet from the sun, and earth's closest planetary neighbor. since venus has about the same size and composition as earth, we might expect its geology to be similar. Venus is the. How Many Plates Does Venus Have.